[最も人気のある!] the sole meaning of life is to serve humanity meaning in kannada 255642-The sole meaning of life is to serve humanity meaning in kannada
ಸೆಲಾ ಎನ್ನುವ ಪದ ಕೀರ್ತನೆಗಳಲ್ಲಿ 71 ಬಾರಿ ಬರೆಯಲ್ಪಟ್ಟಿದೆಸೆಲಾ ಎನ್ನುವ The purpose of human life is to put a stop to the cycle of repeated birth and death There are four real problems of life, namely birth, old age, disease and death These problems of life can be solved by understanding the spiritual nature of the self Unfortunately, since modern educational institutions have failed in giving information about Best Kannada quotes about life with images Life is a journey full of ups and downs and we should embrace this fact Though we love happy parts, most of us don't understand how to deal with difficulties in life In our collection below we have tried to cultivate the views of famous Kannada authors which will help you sail through the tough times
1
The sole meaning of life is to serve humanity meaning in kannada
The sole meaning of life is to serve humanity meaning in kannada- 190 Humanity Quotes Politeness is the flower of humanity Joseph Joubert Pray for your health first, then pray for humanity Maxime Lagacé Humanity should be our race Love should be our religion Unknown Be a good human being, a warm hearted, affectionate personThe word "Torah" means "instruction" or "guidance", for the Torah is our guide in life The Torah makes us constantly aware of our duties in life;



Leo Tolstoy Quote The Sole Meaning Of Life Is To Serve Humanity
TO SERVE HUMANITY IS TO SERVE GOD OR IMPORTANCE OF SOCIAL WORK A man lives for himself He thinks and acts to make his own self secure, comfortable and happy His natural instinct of selfSole meaning in kannada ಏಕೈಕ Learn detailed meaning of sole in kannada dictionary with audio prononciations, definitions and usage This page also provides synonyms and grammar usage of sole in kannadaSpecially thanks to Mr ching keong from Singapore thank you sir for the love and compassion to the stray dogs 🐶May you have happiness and success in life 🙏
Leo Tolstoy, the Russian writer who is regarded as one of the greatest author of all time rightly said, " The sole meaning of life is to serve humanity " Humanity means forgetting our selfish interests when others need our help Humanity means extending unconditional love to each and every lving being Humanity means being humane and benevolence The human stands apart from the animal because he asks about the meaning of life He wants his existence to be eternal If we can't live eternally, then life has no value, because everything dies and disappears Therefore, the most important question that belongs precisely to the human is about the meaning of lifeThe new Sheriff's sole electable quality was that he is such a rookie nitwit that he appeared a paragon of virtue when compared to the other candidates As they crested the hill, Paragon saw that this side of the ravine was not so steep To see heroes of Paragon City in real life is to see a bleak view of an all cosplay future
Sole in Kannada ಏಕೈಕ Part of speech Adjective Definition in English not divided or shared with othersMovva Sai Prasanth Greater Bengaluru Area DevOps Engineer at LetsTransport 2 years of Experience in DevOps 6 months internship from Intellect Design Arena 500 connections View Movva Sai's homepage, profile, activity, articlesIt goes like as breath for life so service to humanity It is one of the aspect that one has to emulate in his/her life The art of giving sprouts up when a man seeks God in himself When a person is altruistic, he NAS won anal a combat to elite Dwells in every human So why not otter a helping hand to the needy and make the God inside us happy



Leo Tolstoy The Sole Meaning Of Life Is To Serve



U R Ananthamurthy S Kannada Masterpiece To Be Available In English Times Of India
Service to a just cause rewards the worker with more real happiness and satisfaction than any other venture of lifeThe sole meaning of life is to serve humanityThe sole meaning of life is to serve humanity by contributing to the establishment of the kingdom of God, which can only be done by the recognition and profession of the truth by every man



Our Top Wellness Words Of In 14 Indian Languages The Hindu



What Is Humanity Meaning
The sole meaning of life is to serve humanity Last Update Usage Frequency 1 Quality Reference Anonymous English where is your humanity alog Last UpdateServe in Kannada ಸೇವೆ Part of speech Verb Definition in English Verb do duty or hold offices;Humanity Quotes BrainyQuote Today I choose life Every morning when I wake up I can choose joy, happiness, negativity, pain To feel the freedom that comes from being able to continue to make mistakes and choices today I choose to feel life, not to deny my humanity



Leo Tolstoy Quote The Sole Meaning Of Life Is To Serve Humanity By Contributing To The Establishment Of The Kingdom Of God Which Can Only



Rahul Chauhan Quotes Yourquote
The purpose of human life is to serve, and to show compassion and the will to help othersIt gives us a true definition of our purpose, and it shows us the ways and means of attaining this goal TheCheck 'human being' translations into Kannada Look through examples of human being translation in sentences, listen to pronunciation and learn grammar



Quote By Nina Sankovitch Tolstoy Wrote The Sole Meaning Of Life Is To



Leo Tolstoy Quote The Sole Meaning Of Life Is To Serve Humanity By Contributing To The Establishment Of The Kingdom Of God Which Can Only
This page provides details about 3 types of bodies Human beings have three bodies where its Koshas reside Gross Body (Sthula Sharira) Subtle Body or Astral Body (Linga Sharira) Causal body (Karana Sharira) The soul is different from these three bodies Gross body or Sthula Sharira Gross body is physical body that is made up of theNeither is necessary for it;Serve in a specific function Verb help to some food;



Leo Tolstoy Quote The Sole Meaning Of Life Is To Serve Humanity



Milaap The Sole Meaning Of Life Is To Serve Humanity Facebook
Dhini name meaning, Bengali baby Girl name dhini meaning,etymology, There are billions of humans present on the earth, this means the day your baby born, there were 9 million people who were born on the same day This information is developed to primarily serve as a reference"The sole meaning of life is to serve humanity" is episode no 11 of the novel series "とある凡人の異世界体験記" It includes tags such as "ヒプマイ夢", "夢野幻太郎" and moreHelp with food or drink



Kannada To English Meaning Of Compassion English Kannada Com



Arzu Qaderi The Sole Meaning Of Life Is To Serve Humanity Leo Tolstoy Philosophy Humanity Humanrights Love Peace Life Quote T Co Zryznt0f1u
Best Quotes on Life in Kannada in English Languages "I think I play the role of dustbin in your life, Just being used constantly" "Death is amazing and strange Amazing because of its power and strange because of its occurrence" "Life What was the worst moment happen in your past? The moral philosophy of Vivekananda is a corollary of his concept of religion It should be noted that for Vivekananda religion is not a doctrine, nor a theory, but one's realization of the essential Divinity that pervades all individual selves The ethics of Vivekananda is based on the oneness of all human beingsಬದುಕು ಬದಲಿಸಿದ ಮಾತುಗಳು Quotes which changed my life – Kannada Motivational Quotes – Kannada Quotes – Kannada Motivational Words Post author Director Satishkumar;



Soul Meaning In Telugu Soul య క క త ల గ అర ధ Multibhashi



What Is Humanity Meaning
SOUL meaning in kannada, SOUL pictures, SOUL pronunciation, SOUL translation,SOUL definition are included in the result of SOUL meaning in kannada at kitkatwordscom, a free online English kannada Picture dictionary The meaning of life, sociopolitically speaking, is to affirm universal human rights and decency and to work towards creating a citadel of peace and beauty, in this life, globally It is to uphold the Universal Declaration of Human Rights, the ideals of If the meaning of your life is "objective" it means that, at the end of the day, it's out of your hands Since, for my friend, a Supreme Being was the only thing that could secure this specific type of meaning, a godless universe meant that there was nothing preordained or set in stone about the meaning of an individual person's life



The Sole Meaning Of Life Is To Serve Humanity Amitkapoor Youtube



Self Learning And Khuddi The Sole Meaning Of Life Is To Serve Humanity Leo Tolstoy By Naveed Anjum Medium
Meaning of 'Humanity' in Kannada Kannada Meanings for English Words, English to Kannada Dictionary, Kannada to English Dictionary, Kannada Transliteration, Kannada Writing Software, Kannada Script Typing, Download Kannada Dictionary, Kannada Dictionary SoftwareThe Meaning of Life by Serge Kahili King In one of my writings I tell the story of a man who searches the whole world for someone who can tell him the meaning of life Finally, after much struggle, he finds a guru at the top of a mountain who tells him, "Life is just a bowl of cherries" When the man gets upset, the guru says, "All rightSummary This Element critically explores the potential relevance of God or a soul for life's meaning as discussed in recent AngloAmerican philosophical literature There have been four broad views God or a soul is necessary for meaning in our lives;



152 027 Consideration And Effect Of Concept Subdivision Plan



Leo Tolstoy Quote The Sole Meaning Of Life Is To Serve Humanity By Contributing To The Establishment Of The Kingdom Of God Which Can Only
To go beyond one's own self and serve others is social service Such statements as"To serve humanity is to serve God" and "Service before Self", bring out the importance of social service Social service is a duty From birth to death, individual man goesVor 2 en Reincarnation is a key belief within Hinduism In Hinduism, all life goes through birth, life, death, and rebirth and this is known as the cycle of samsara According to this belief, all living Soulmates and twin flames or twin souls are two different concepts and exist entirely for different purposes While soulmates are an important part of



Http Eprints Soas Ac Uk 262 1 Pdf



What Is Humanity Meaning
Humanity is what keeps us alive It shows our love for fellow human beings There are all kinds of people on earth good or bad but you should never lose your hope from humanity These humanity quotes will motivate you to believe in humanity again Best Humanity Quotes "People have become educated but have not become human"How to say humanity in Kannada humanity Kannada Translation ಮಾನವೀಯತೆ Mānavīyate More Kannada words for humanity ಮಾನವೀಯತೆ noun Mānavīyate humanityOne or both would greatly enhance the meaning in our lives;



Leo Tolstoy Quote The Sole Meaning Of Life Is To Serve Humanity By Contributing To The Establishment Of The Kingdom Of God Which Can Only



Leo Tolstoy The Sole Meaning Of Life Is To Serve
ವಿಸ್ತಾರದಲಿ ಬಾಳು, ವೈಶಾಲ್ಯದಿಂ ಬಾಳು ಕತ್ತಲೆಯ ಮೊಡುಕು ಮೂಲೆಗಳPost category Kannada Quotes / Kannada Stories Poems and Articles / Motivational Quotes in Kannada The soul meaning of life is to serve humanity



Leo Tolstoy Quote The Sole Meaning Of Life Is To Serve Humanity By Contributing To The Establishment Of The Kingdom Of God Which Can Only



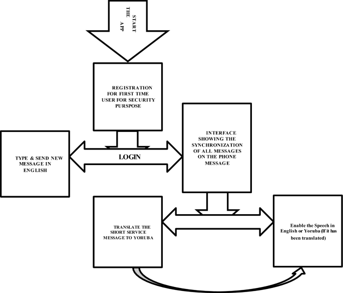
English To Yoruba Short Message Service Speech And Text Translator For Android Phones Springerlink
The sole meaning of life is to serve humanity The sole meaning of life is to serve humanity 711 Views Collection EditThe sole meaning of life is to serve humanity さ~、とうとう最後のジーザスブログです。 何故かお姉キャラでスタートさせてしまった事を後々後悔してました。HUMANITY meaning in kannada, HUMANITY pictures, HUMANITY pronunciation, HUMANITY translation,HUMANITY definition are included in the result of HUMANITY meaning in kannada at kitkatwordscom, a free online English kannada Picture dictionary



Our Top Wellness Words Of In 14 Indian Languages The Hindu



Kannada To English Meaning Of Sole English Kannada Com
As a human being, We all have some responsibilities Help someone who really deserve it Giving happiness to someone is the biggest job in the world Let's bAs a human being, We all have some responsibilities Help someone who really deserve it Giving happiness to someone is the biggest job in the world Let's bServing Humanity Quotes Quotes tagged as "servinghumanity" Showing 130 of 216 "Yesterday I was stupid, so I wanted to change the world Today, I am more stupid, so I am changing the world



Life Meaning In Kannada Life ನ ಕನ ನಡ ಅರ ಥ Multibhashi



The Sole Meaning Of Life Is To Serve Humanity Idlehearts
The sole meaning of life is to serve humanity Last Update Usage Frequency 1 Quality Reference Anonymous



What Is Monopoly Definition Of Monopoly Monopoly Meaning The Economic Times



Enjoy Greater Joy And Fulfillment In Human Service A Higher Purpose



Milaap The Sole Meaning Of Life Is To Serve Humanity Facebook



Kannada To English Meaning Of Sole English Kannada Com



25 Sanskrit Shlokas That Help Understand The Deeper Meaning Of Life



1



Leo Tolstoy Quote The Sole Meaning Of Life Is To Serve Humanity By Contributing To The Establishment Of The Kingdom Of God Which Can Only



Http Digitalassets Lib Berkeley Edu Etd Ucb Text Shenoy Berkeley 0028e 152 Pdf



Explained The Real Purpose Of Human Life Spirituality News Zee News



Leo Tolstoy Quotes Russian Wisdom Writer Author Of War And Peace Anna Karenina Enlightened Persons



Get English To Kannada Translator Offline Dictionary Microsoft Store En In



If You Want To Be Happy Be Leo Tolstoy Quotespedia Org



What Is The Purpose Of Life Quora



The Sole Meaning Of Life Is To Serve Humanity Youtube



Customer Centricity What It Means To Be Customer Centric



Small Business Coach Women Business Coaching Client Attraction Leo Quotes Meaning Of Life Words



Kannada Dictionary New Apps On Google Play



The Sole Meaning Of Life Is To Serve Humanity Leo Tolstoy The Love



What Is The Purpose Of Life Quora



Leo Tolstoy The Sole Meaning Of Life Is To Serve Humanity



Leo Tolstoy Quote The Sole Meaning Of Life Is To Serve Humanity By Contributing To The Establishment Of The Kingdom Of God Which Can Only



What Is Humanity Meaning



How To Translate From English To Kannada Best Dictionary App Youtube



Quran Quotes Humanity Calming Quotes



Quote By Nina Sankovitch Tolstoy Wrote The Sole Meaning Of Life Is To



English To Kannada Translator Apps On Google Play



Leo Tolstoy Quotes Russian Wisdom Writer Author Of War And Peace Anna Karenina Enlightened Persons



369 Angel Number Meaning And Symbolism



Self Learning And Khuddi The Sole Meaning Of Life Is To Serve Humanity Leo Tolstoy By Naveed Anjum Medium



1



Life Wikipedia



English To Kannada Translator Kannada Dictionary Apps On Google Play



The Secret To Happiness Is Helping Others Time Com



The Soul Meaning Of Life Is To Serve Humanity Toronto Caribbean Newspaper



The Sole Meaning Of Life Is To Serve Humanity Leo Tolstoy Quotespedia Org



Kannada To English Meaning Of Soul English Kannada Com



Leo Tolstoy The Sole Meaning Of Life Is To Serve



Self Learning And Khuddi The Sole Meaning Of Life Is To Serve Humanity Leo Tolstoy By Naveed Anjum Medium



ಗ ಗಲ ಪದದ ಒಳ ಅರ ಥ What Is The Real Meaning Of Google Kannada Video ಕನ ನಡದಲ ಲ Youtube



Leo Tolstoy Quote The Sole Meaning Of Life Is To Serve Humanity By Contributing To The Establishment Of The Kingdom Of God Which Can Only



7 Sanskrit Quotes You Can Get Framed To Amp Up Your Chic Abode The Times Of India



Harnessing The Magic Of Resilience In Championing Adversity For Supercharged Lives



Leo Tolstoy The Sole Meaning Of Life Is To Serve



Free English To Kannada Translation Instant Kannada Translation



Leo Tolstoy Quote The Sole Meaning Of Life Is To Serve Humanity By Contributing To The Establishment Of The Kingdom Of God Which Can Only



Dream Of Expired People Indicate Good Luck Oneindia Kannada Youtube



Leo Tolstoy Quote The Sole Meaning Of Life Is To Serve Humanity By Contributing To The Establishment Of The Kingdom Of God Which Can Only



Leo Tolstoy Quote The Sole Meaning Of Life Is To Serve Humanity By Contributing To The Establishment Of The Kingdom Of God Which Can Only



Humanity Is More Important Than Money It S Time For Capitalism To Get An Upgrade



Life Definition Of Life At Dictionary Com



What You Need To Know About Vagina Farts The Times Of India



The Sole Meaning Of Life Is To Serve Humanity Quote By Leo Tolstoy Quoteslyfe



The Sole Meaning Of Life Is To Serve Humanity Leo Tolstoy Quotespedia Org



Kannada Dictionary New Apps On Google Play



Leo Tolstoy The Sole Meaning Of Life Is To Serve



What Is Humanity Meaning



We Are Defining Love The Wrong Way Time



Leo Tolstoy Famous Quote The Sole Meaning Of Life Is To Serve Humanity



The Sole Meaning Of Life Is To Serve Humanity Meaning Of Life Meant To Be Life



Self Learning And Khuddi The Sole Meaning Of Life Is To Serve Humanity Leo Tolstoy By Naveed Anjum Medium



The Soul Meaning Of Life Is To Serve Humanity Toronto Caribbean Newspaper



Best Kannada Proverbs With Explanation In English 300 ಕನ ನಡ ಗ ದ ಮ ತ ಗಳ ಇ ಗ ಲ ಷ ಅರ ಥ E ಕನ ನಡ



What Is Humanity Meaning



Leo Tolstoy The Sole Meaning Of Life Is To Serve



Our Top Wellness Words Of In 14 Indian Languages The Hindu



The Sole Meaning Of Life Is To Serve Humanity Leo Tolstoy Quotespedia Org



Bhagavad Gita Quotes By Lord Krishna Narayan Seva Sansthan



1



What Is The Purpose Of Life Quora



3



Leo Tolstoy Quote The Sole Meaning Of Life Is To Serve Humanity By Contributing To The Establishment Of The Kingdom Of God Which Can Only



What Is Humanity Meaning



Self Learning And Khuddi The Sole Meaning Of Life Is To Serve Humanity Leo Tolstoy By Naveed Anjum Medium



The Sole Meaning Of Life Is To Serve Humanity Youtube



75 Ways To Happiness Kannada Kannada Edition Mehta J M Amazon Com Books



The Two Most Powerful Warriors Are Patience And Time Leo Tolstoy Quotespedia Org


コメント
コメントを投稿